主页  »  行情分析  »  期货公司观点汇总一张图:11月10日农产品(棉花、豆粕、白糖、玉米、鸡蛋、生猪等)
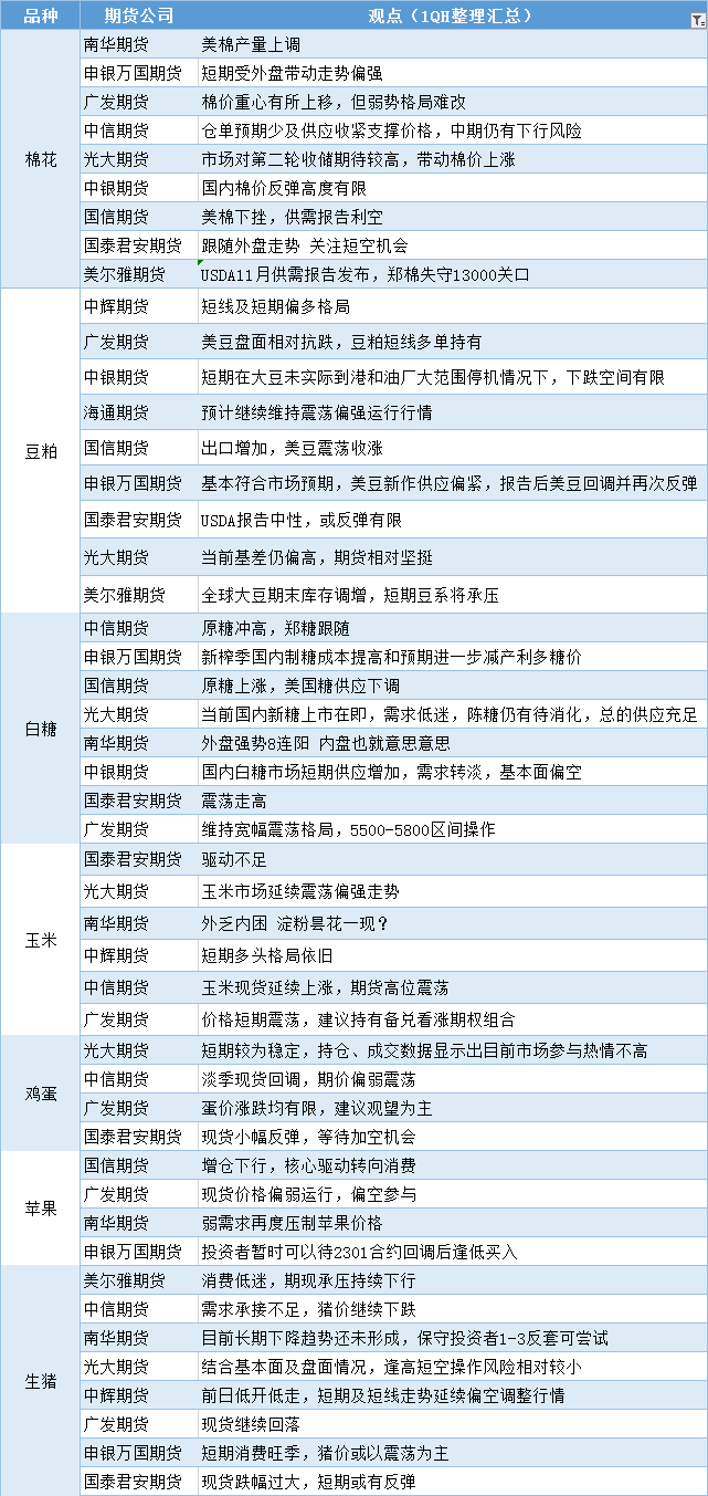
期货公司观点汇总一张图:11月10日农产品(棉花、豆粕、白糖、玉米、鸡蛋、生猪等)

标题: 期货公司观点汇总一张图:11月10日农产品(棉花、豆粕、白糖、玉米、鸡蛋、生猪等)

地址: www.ocsme.com/article/407.html